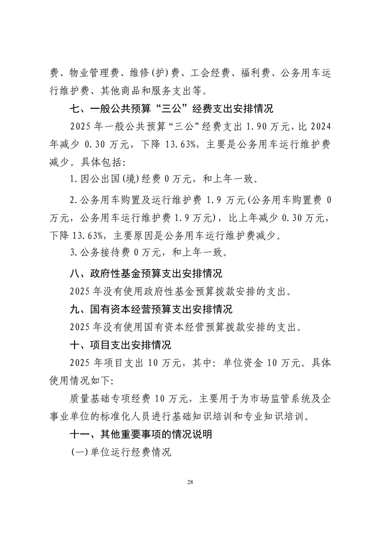
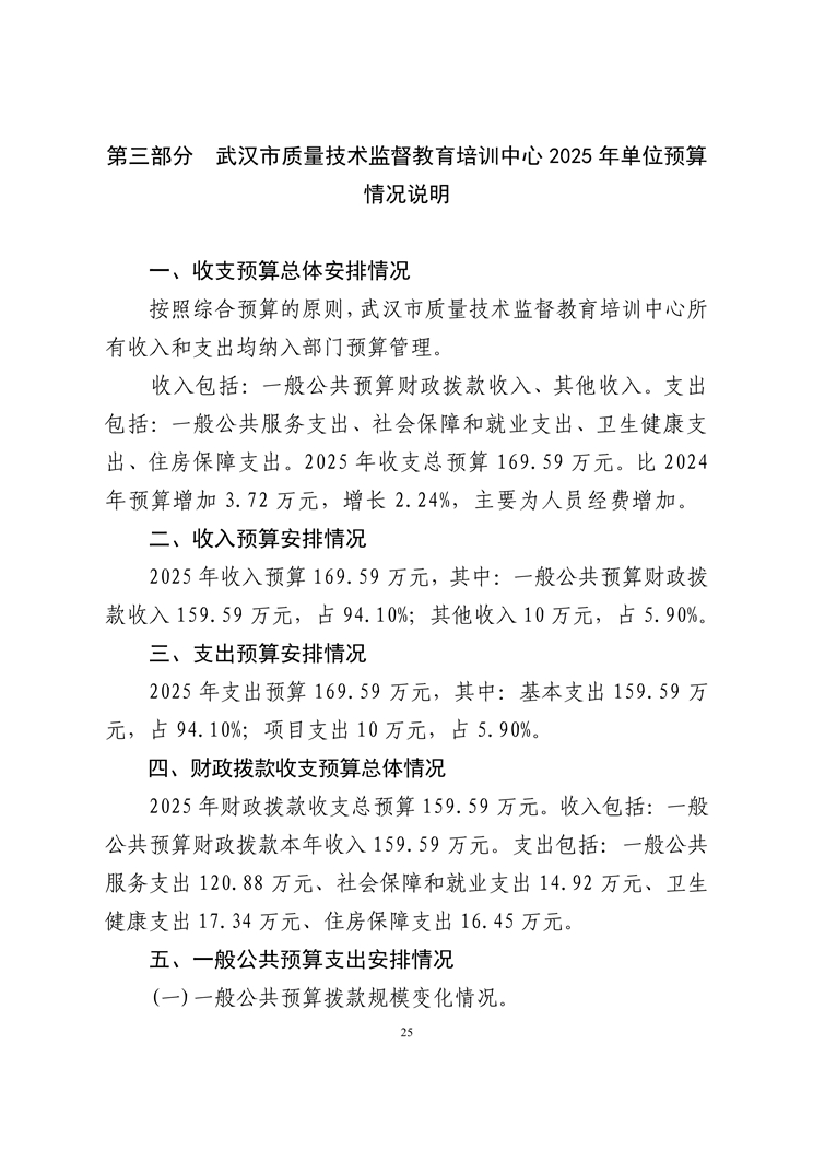
首页
机构概况
机构简介
组织架构
联系方式
新闻中心
新闻动态
通知公告
党建工作
组织建设
群团建设
客户服务
服务项目
资质能力
公正说明
投诉建议
政策法规
知识园地
网站首页
机构概况
机构简介
组织架构
联系方式
新闻中心
新闻动态
通知公告
党建工作
组织建设
群团建设
客户服务
服务项目
计量服务
因标准器送检受影响项目
强检业务
业务流程
查询服务
下载中心
强检电子证书下载
标准服务
标准服务
条码服务
质量服务
工业产品生产许可证服务
产品质量舆情监测
特色项目
资质能力
公正说明
投诉建议
政策法规
知识园地
当前位置:
首页
>
新闻中心
>
新闻动态
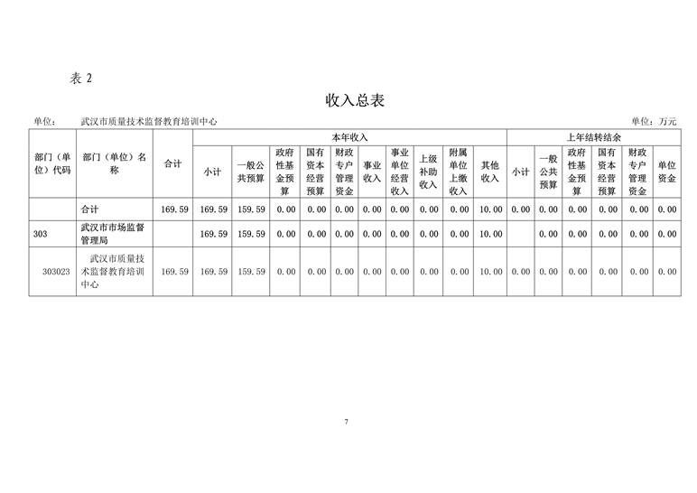
2025年武汉市质量技术监督教育培训中心预算公开
发布时间:2025-02-28
来源:本站编辑
阅读量:1200次
分享
喜报!我院在首届湖北省计量职业技能比武中斩获佳绩
2025年武汉市标准化研究院预算公开
返回列表